山东水利职业学院
211 |
985 |
双一流 |
理工
山东省
高职(专科)
省重点
公办
8767
上善若水、海纳百川
0633-7983988,0633-7983986
http://www.sdwcvc.cn/
更多 >
图片
院校首页
历年分数
历年分数
历年分数
普通类
艺术类
体育类
招生计划
院校计划
投档规则(艺术)
投档规则(体育)
招生政策
招生简章
招生资讯
探校攻略
探校攻略
探校攻略
探校攻略
探校攻略
探校攻略
院校首页
> 招生简章
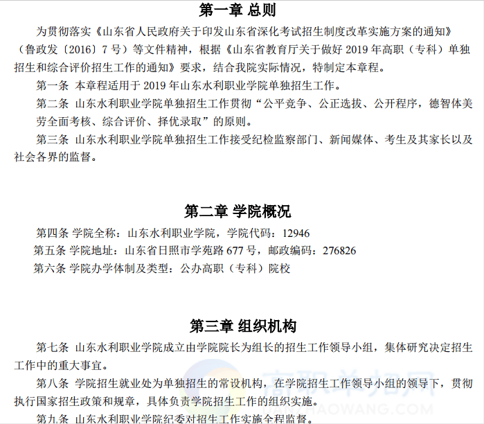
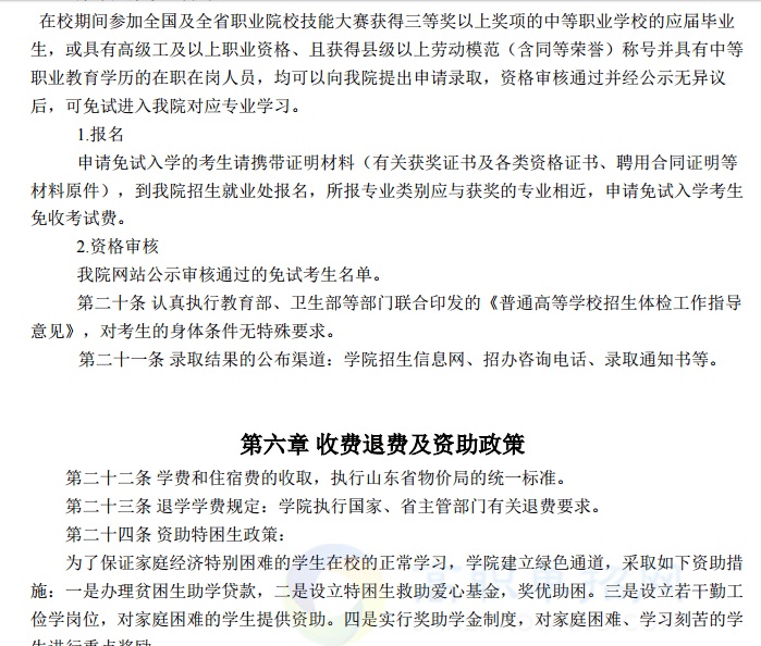
2019年山东水利职业学院单独招生章程
2022-06-22 05:27:14 分享至:
招生简章
招生资讯
2019年山东水利职业学院单独招生章程
2022-06-22 05:27:14